网站首页
部门职责
工作动态
通知公告
校企合作
科研与社会服务
双创科技园
学报编辑
政策信息
服务指南
常用下载
设为首页
加入收藏
学院首页
通知公告
MORE
10/31
专业技术人员教科研和社会服…
10/31
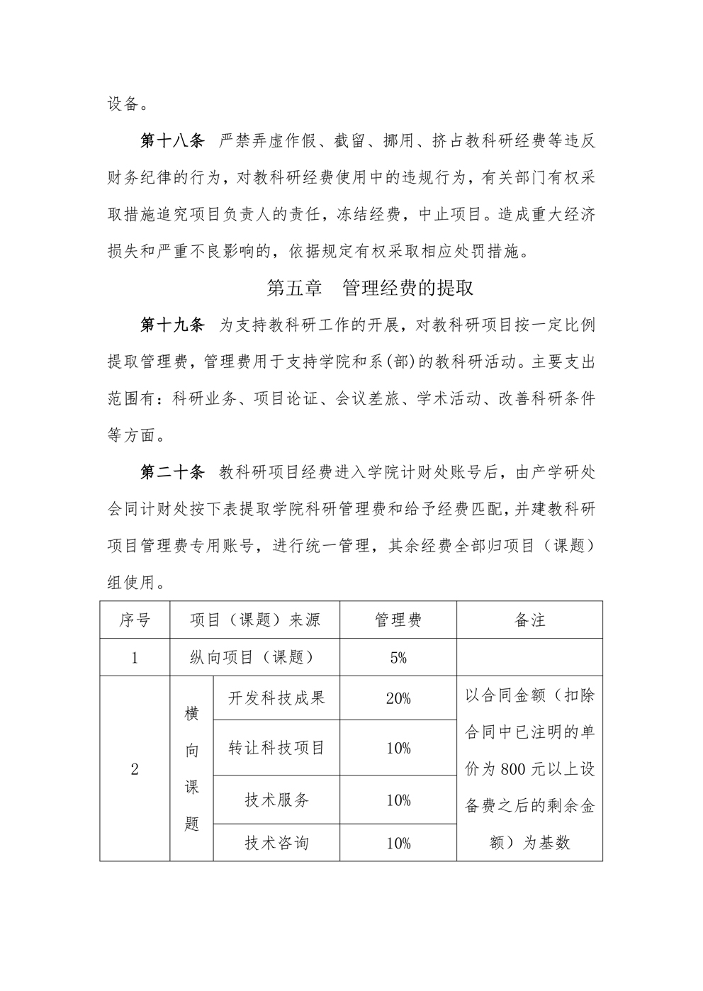
襄阳汽车职业技术学院学术委…
10/31
襄阳汽车职业技术学院学术委…
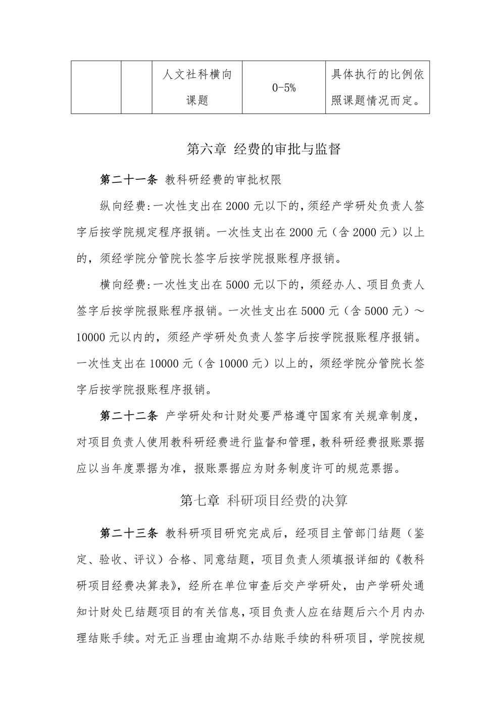
10/31
《襄阳汽车职业技术学院学报…
01/12
国家社会科学基金项目申报统…
热点文章
11/24
我院成功举行第三届创新创业…
10/10
省发改委一行考察我校校企合…
09/30
程传红副院长一行赴东风股份…
06/10
我校1项课题喜获2020年湖北…
06/10
我校1项课题喜获2020年湖北…
网站首页
>
通知公告
襄阳汽车职业技术学院教科研项目经费管理办法
-
发布日期:2015-06-09
浏览: 次